(网经社讯)2020年,“双十一”提前开售,双重爆发,从历年的11月11日提前至11月1日,两波大促助燃消费者的购物热情。
今年的“双十一”购物热潮中,消费热点、消费者理念与行为将出现哪些变化?数字化营销场景如何升级?平台赋能品牌未来的增长点与创新点在哪里?
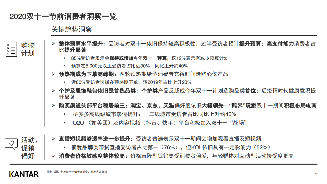
凯度咨询团队深耕零售研究与咨询领域,聚焦数字化战略及实施,将在近期推出“双十一”专题系列报告。今天,我们将为您带来凯度“双十一”专题系列报告第一篇:《2020凯度咨询双十一白皮书——消费者洞察(节前)》。报告基于2020年10月28日至10月30日消费者调研的定量分析数据,与您共同探讨今年“双十一”,消费者的购物计划与活动偏好的最新变化趋势。
01、整体预算增加
国内疫情稳定之后的新常态下,消费者购物热情进一步高涨,85%的消费者表示将保持或增加“双十一”预算;预算在5,000元以上受访者占比近30%,与去年相比,上升约40%。
其中,两轮预热给予消费者充裕时间选购与补货,近80%受访者选择在预热期下单,较2019年占比上升23%。可以期待,今年双十一的两轮预热机制或将有效推动消费频次与花费上升
02、消费者健康相关品类消费提升
个护类反超服饰鞋包,在消费者“双十一”计划购买的品类中占据首位。
根据凯度China MONITOR调研,在后疫情时代中的新常态下,关注健康、注重日常保养的消费者比例提高到了60%以上,这一趋势也直接反应在了“双十一”消费者的购物品类偏好上:保健品和运动等与健康相关的品类较2019出现了明显提升。
03、购买渠道稳中有变
淘宝、京东、天猫三大头部平台的消费者购买偏好度稳居三甲。拼多多紧随其后,其二至四线城市仍是拼多多消费者主要来源,但其高线级城市渗透率提升,一二线城市受访者占比同比上升约40%。苏宁依托淘宝的巨大流量,成为消费者渠道选择的前五之一。
值得注意的是更多“跨界玩家”的电商渠道布局。相较饿了么的“囤券”活动,美团“双十一”选择给予消费者更直接的红包福利,或是美团突围而出的因素之一。
而抖音、快手利用内容与流量等自有资源优势,也吸引大量消费者在其平台上下单购物。
04、直播、短视频渗透率大幅提高
电商平台仍是消费者“双十一”相关信息的主要来源,短视频平台与社交媒体的影响力紧随其后,特别是短视频平台比例大幅上升43%,一跃成为排名第二的信息获取渠道。
双十一期间,受访者对带货直播关注度更高,消费者尤其关注品牌活动内容,品牌活动内容直播偏好度高达76%。






















































