当前位置:100EC>数字研究>勾正数据:《2020智慧屏行业发展白皮书》(全文)
勾正数据:《2020智慧屏行业发展白皮书》(全文)
勾正数据发布时间:2021年04月20日 08:22:00

(网经社讯)报告亮点:

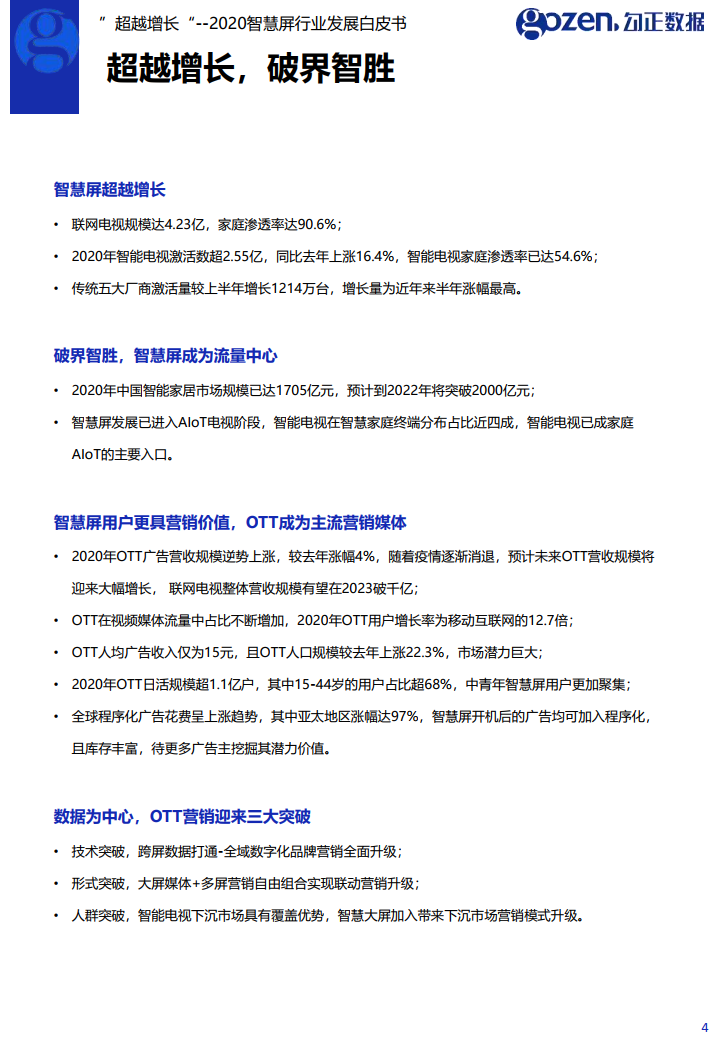
1、“智慧屏”超越增长

2、联网电视规模达4.23亿,家庭渗透率达90.6%;

3、2020年智能电视激活数超2.55亿,同比去年上涨16.4%,智能电视家庭渗透率已达54.6%;

4、2020年中国智能家居市场规模已达1705亿元,预计到2022年将突破2000亿元;

5、2020年OTT广告营收规模逆势上涨,较去年涨幅4%,随着疫情逐渐消退,预计未来OTT营收规模将迎来大幅增长, 联网电视整体营收规模有望在2023破千亿;

浙江网经社信息科技公司拥有18年历史,作为中国领先的数字经济新媒体、服务商,提供“媒体+智库”、“会员+孵化”服务;(1)面向电商平台、头部服务商等PR条线提供媒体传播服务;(2)面向各类企事业单位、政府部门、培训机构、电商平台等提供智库服务;(3)面向各类电商渠道方、品牌方、商家、供应链公司等提供“千电万商”生态圈服务;(4)面向各类初创公司提供创业孵化器服务。

网经社“电数宝”电商大数据库(DATA.100EC.CN,免费注册体验全库)基于电商行业18年沉淀,包含100+上市公司、新三板公司数据,150+独角兽、200+千里马公司数据,4000+起投融资数据以及10万+互联网APP数据,全面覆盖“头部+腰部+长尾”电商,旨在通过数据可视化形式帮助了解电商行业,挖掘行业市场潜力,助力企业决策,做电商人研究、决策的“好参谋”。

【关键词】 智慧屏OTT智能电视
【投诉曝光】 更多>

【版权声明】秉承互联网开放、包容的精神,网经社欢迎各方(自)媒体、机构转载、引用我们原创内容,但要严格注明来源网经社;同时,我们倡导尊重与保护知识产权,如发现本站文章存在版权问题,烦请将版权疑问、授权证明、版权证明、联系方式等,发邮件至NEWS@netsun.com,我们将第一时间核实、处理。

        平台名称
        平台回复率
        回复时效性
        用户满意度
        微信公众号
        微信二维码 打开微信“扫一扫”
        微信小程序
        小程序二维码 打开微信“扫一扫”