(网经社讯)在第18个京东618火热进行期间,京东大数据研究院与新华网联合发布《2021年京东电器消费指数报告》(以下简称《报告》),基于对人类使用电器“从替代自身劳动,到满足额外需求变化”的观察,提出了京东电器消费指数的概念,指数越低,电器越用于满足基本的代工需求,如煮饭、吸尘功能;指数越高,电器越与人类共生,满足精神、娱乐、舒适等额外需求。
京东电器消费指数基于用户调研数据和京东销售数据,引入数学模型和数据方法论,形成了全国电器消费指数、城市电器消费指数、电器品类消费指数等多维度数据,全面揭示消费者从“以电器为工具,到与电器共生”的过程。通过“数说”电器消费趋势,《报告》以直观的方式,展示了全国主要城市及其所代表省份、地区的电器消费情况。以此为依据,不仅可科学解读电器消费趋势、反映消费品质升级,更助力各方更加精准匹配和引导消费需求价值,带动电器产业快速发展,满足公众日益增长的美好生活需求。
需求锚定价值
电器逐渐成为体现人们“幸福感”的新坐标,翻开一个城市的电器消费清单,往往能够从中看出这个城市当前所处的状态,如大量出现基础款的洗衣机、除尘类电器,或生产力工具笔记本电脑、打印机等,说明这是一个倾向于生产的“拼搏型”城市;如大量出现满足精神娱乐、生活舒适度提高的电器品类,像电子游戏机、美容仪等,或是更多的购买高品质的冰箱、投影仪等,则说明该城市居民倾向于享受,电器与人更多的是处于共生关系。
《报告》以量化的消费指数,将使用电器“从替代自身劳动到满足额外需求变化”的趋势可视化呈现给公众。目前,京东电器消费指数的全国指数43.04分,代表当前全国范围内电器消费水平整体情况,显示出随着生活水平不断提高,消费者在电器的体验消费上提出了更高要求,人们开始注重品质消费,更愿意尝试和接受新品类。与此同时,这次京东还选定了36个城市计算出各城市电器消费指数得分情况,以反映出在不同区域、消费人群对于能够满足生活中工作、生产、居家、社交、娱乐、休闲等各层面产品需求的差异特征。
纵观整个《报告》,鲜明的差异性几乎存在于每一个细分群体。以“深圳速度”为代表的北上广深等超大型城市,并没有像人们想象中的一样成为消费指数领先的城市,相反,由于生活节奏快、竞争压力大,整体电器消费指数均偏低,说明电器消费倾向于节省体力、提高效率的工具型消费。
相比北上广深等超大型城市,三亚、银川、南宁、昆明、西宁、呼和浩特这些城市的电器消费指数都偏高,很明显这些城市生活休闲特性比较明显。指数最高的三亚基本符合海南省是国际旅游岛的大众认知,作为一个重要的热带滨海风景旅游城市,三亚消费者在电器选购时更在意产品所带来幸福与安逸,如黑电、个人护理产品(美容仪/洁面仪)、厨电产品等。
印证消费升级趋势
除了地域性的消费指数差异,电器产品本身的需求差异也全面反映在了本次报告中。作为消费升级的缩影,《报告》中关于品类指数的分析也折射出了当下电器消费升级的轨迹。
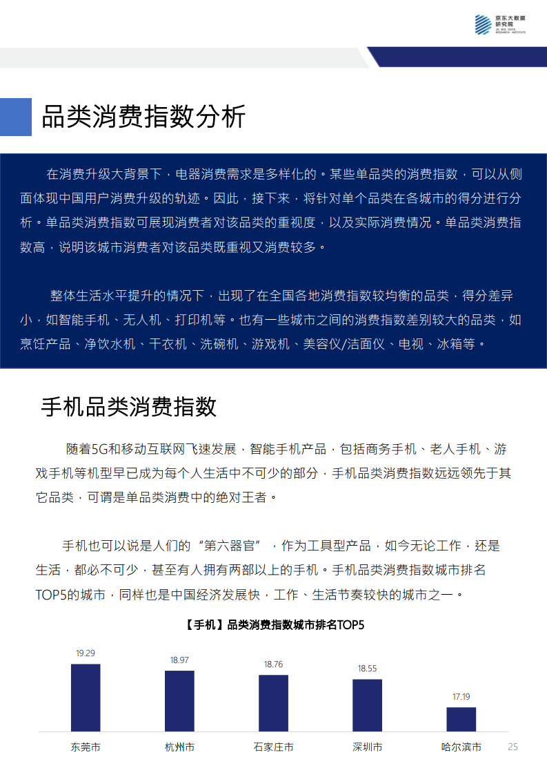
手机品类消费指数远远领先于其它品类,加冕单品类消费指数中的王者桂冠。充分说明手机早已成为人类生活中不可或缺的贴身产品。
民以食为天,人们在闲暇时间内对于美食的不懈追求,让烹饪相关电器品类消费指数同样居高不下。料理机/多功能锅、集成灶等厨电品类在各城市基本都有相同需求,同时空气炸锅、微蒸烤箱等产品作为新型厨电品类消费指数分数较高,说明消费者对“健康饮食”、“多样化饮食”的关注度在持续提升,美好生活的根本需求正在行业中掀起一场深刻变革。不过,由于饮食习惯和烹调方法的区域差别,烹饪相关产品消费指数也体现出了鲜明的地域性,如烤箱、料理机在乌鲁木齐等西部城市很受欢迎,而东三省城市空气炸锅消费指数高于其它城市。
除此之外,鲜明的地理特征和人文特色也对生活相关品类消费指数产生影响,如西部较为缺水的地区,比如兰州、银川等,或是贵阳、昆明这类对水质更关注的城市,净饮水机成为民众提升居家健康和生活品质必不可少的电器之一。“享受”着梅雨季节的南方城市,则对拥有除菌和干衣功能的干衣机等消费升级类电器表达出了强烈的消费欲望。
迎接电器新时代
电器需求一定程度上充当了社会运行、经济发展的晴雨表。“宅经济”下,空气炸锅、煎烤机等烹饪类小厨电,吸尘器、电动拖把等清洁类小家电,理发器、个人按摩设备等个护类小家电销量大涨。2020年下半年,随着房市回暖,洗碗机等刚需厨电拉动了下半年的市场需求曲线。
多渠道数据与《报告》相互印证,中国社会经济消费水平不断升级,人民幸福生活程度提高,相应对美好生活的需求也在水涨船高。《报告》认为,未来的电器发展呈现三大趋势:首先,从功能消费转向体验消费;其次,向着高端化、品质化发展;最后,“按需定制”时代来临。结合消费群体的年轻化趋势,注定了未来电器消费品质化、高端化、多样化、个性化、定制化的产品发展趋势,对未来市场的成长具有指导意义。
在此背景下,对于电器产业链上下游的所有企业来说,有两件事是最急需的:在电商平台对消费者需求的深度洞察基础上,精准引导需求,促成产品、服务的按需定制,满足消费者,特别是年轻一代消费者对高品质、个性化产品和服务的期待;以C2M模式打通研发-生产-营销-消费-服务链路,以京东等平台作为枢纽,在消费者与供应商之间建设沟通桥梁,促进品牌产品开发、营销服务的全面数字化转型,为消费者提供更好的消费体验。
一直以来,京东可谓是消费升级的见证者和推动者,在加速电器消费体验升级,为消费者提供价格实惠、质量过硬的电器产品的同时,更积极通过C2M等方式,与电器品牌、电器消费者紧密联系,共同合力推进电器产品高端化、品质化革命,带动游戏手机、游戏笔记本、新风空调等新兴品类及改善生活品质的电器产品快速发展,引领电器行业产品和技术水平持续提高,打造更出色用户体验。

































































