(网经社讯)数字化转型绝不仅仅局限于新技术的实施和运作,而是面对未来,通常会对企业的战略、人才、商业模式乃 至组织方式产生深远影响的全面变革。中国企业数字化转型的动力既来自外部压力也来自自身动力。数字技 术引领的全球产业升级正在深刻重塑竞争规则和格局,同时中国经济进入高质量发展的新阶段,创新成为新 的发展动能之一;处于其间的中国企业都应尽早启动自身转型以应对未来趋势。尤其是国有企业,在改革创 新,对标世界一流的过程中,国务院国资委已明确提出了“国有企业要做推动数字化智能化升级的排头兵” 的要求和期望。2020年初突发新冠疫情,数字化技术在疫情防控中发挥了重要作用,也成为中国加快数字化 转型的催化剂之一。
为了解中国企业数字化转型的现状、趋势和挑战,我们做了一次145家企业(其中国企占77%)参与的在线问 卷调查,有一些关键发现分享。
首先,超六成受访企业已经启动数字化转型,77%的受访企业表示新冠疫情 将加速自身数字化转型。虽不同所有制、不同行业企业有所差异,但总体来看,超四成企业自评数字化水平 低于全球平均水平,三成认为处于全球平均水平,显示了很强的改善提高的愿望和空间。其次,企业主导数 字化转型部门,已经逐渐转移到业务和职能部门主导和深度参与,IT部门单独主导是最少见的情形,这表明中 国企业的数字化转型已经走到了和业务与管理深度结合的阶段。第三,七成受访企业目前的数字化转型工作 集中在利用数字技术提高内部管理效率、降低成本方面;而数字化转型中整体的中长期战略、网络安全和数 据隐私保护、合规与风控、组织与人才的数字化转型等长期来看极其重要的工作,尚不足一半企业开展。最 后,受访企业认为数字化转型面临的三大挑战是:原有多个信息化系统的整合利用、数据质量和可用性、缺 乏统一的数字化转型愿景和目标。这表明需要先夯实继往开来的基础,同时做好长远的整体转型规划,让数 字化转型具有前瞻性、整体性、可操作性。
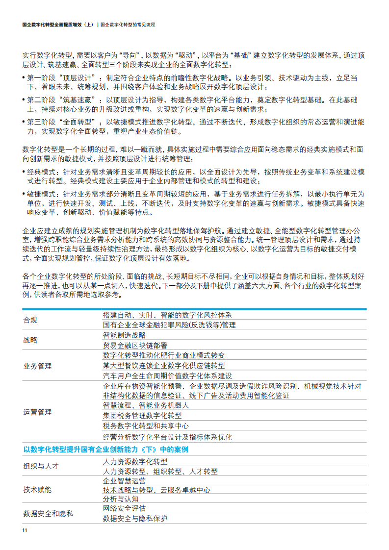
国企以数字化转型为抓手提升创新能力,我们建议从合规、战略、业务管理、运营管理、组织与人才和技术 与数据安全六个层面来考虑,并给出了常见的数字化转型路线图。针对六大方面的数字化转型,本册和下册 提供了三十个企业数字化转型的具体案例,供读者思考和实操参考。
	


                        
                                
                                
                                
                        
                        



































							







						















								
							
			
				
			
				







